BIENVENIDO

LA VICTORIA - VENEZUELA

CINCATESA, S.A. tiene como objetivo satisfacer las necesidades del sector productivo del país, promoviendo e impulsando el modelo socioeconómico autosustentable, diseñando, coordinando y ejecutando políticas públicas de formación y capacitación técnica en el área industrial.

Imagen principal CINCATESA
+500 Profesionales Formados
+100 Empresas Atendidas
25+ Años de Experiencia

¿Quiénes Somos?

Reseña Histórica

El Servicio Autónomo CEDEA se creó el 20 de junio de 1995 mediante un convenio entre la Unión Europea y la Fundación CETEC. En 1999 pasó a ser Fundación CEDEA y en marzo de 2003 se convirtió en Servicio Autónomo, comenzando sus labores en La Victoria, Edo. Aragua. En 2009, durante la gestión del Gobernador Rafael Isea, CEDEA fue transformado en el Servicio Autónomo CINCATESA, consolidando su enfoque en el desarrollo e innovación tecnológica para la región y en el fortalecimiento del sector industrial público y privado.

Ubicación

ubicacion CINCATESA
Visítanos

La Victoria, Estado Aragua (Venezuela).

Estructura Organizativa

Funciones Principales

  • Promover y mejorar la formación profesional del recurso humano.
  • Desarrollar productos, procesos y servicios tecnológicos.
  • Contribuir al desarrollo competitivo empresarial.
  • Fomentar la investigación e innovación tecnológica.
  • Establecer alianzas estratégicas con el sector productivo.

Estructura del CEDEA

  • Dirección de Gestión Empresarial → Formación profesional.
  • Dirección de Operaciones → Servicios tecnológicos.
  • Dirección Administrativa → Gestión de recursos.
  • Dirección de Investigación → Desarrollo tecnológico.

Transformación en 2009

CEDEA se transforma en CINCATESA durante la gestión regional de 2009, reforzando su papel como ente tecnológico y ampliando su alcance a nivel nacional.

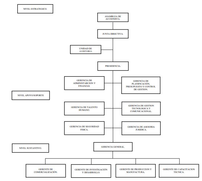
Organigrama

Organigrama de CINCATESA


Misión y Visión

MISIÓN

Dotar al sector productivo del país, con la más avanzada tecnología, personal cualificado, soluciones optimas y estrategias innovadoras en materia de producción, asesoría, capacitación, asesoría técnica e investigación de la búsqueda de la satisfacción de las necesidades de la población y el tan ansiado desarrollo autosustentable con eficiencia, eficacia y efectividad social.

VISIÓN

Ser para el sector productivo del país, el principal referente modelo Socioeconómica Autosustentable, como empresa líder a nivel Regional y Nacional en el desarrollo Tecnológico que además forma y capacita con calidad al talento humano y fundamental para el funcionamiento del parque industrial venezolano.



PROGRAMA NACIONAL DE APRENDIZAJE (PNA)

capacitacion

Formación Práctica

Aprendizaje basado en experiencia real

capacitacion2

Desarrollo Integral

Formación técnica y humana

Desarrollamos actividades dinámicas y pausas activas orientadas a la formación profesional. Nuestro enfoque combina teoría y práctica para garantizar una preparación integral.



PROGRAMA DE FORMACIÓN EMPRESARIAL (PFE)

PROGRAMA DE FORMACIÓN COMUNAL (PFC)

Es la comunicación efectiva y uso correcto de las redes sociales dándole el conocimiento teórico y práctico de cómo interactuar la gestión del gobierno del territorio comunal de la mano con nuestro presidente Nicolás Maduro, nuestra vocera de poder popular Gobernadora Joana Sánchez y el alcalde Juan Carlos.

PRODUCTOS Y SERVICIOS

Productos y Servicios CINCATESA

Soluciones Integrales

Para el sector industrial

Ofrecemos una amplia gama de productos y servicios especializados para el sector industrial, incluyendo capacitación técnica, asesoría empresarial, desarrollo de proyectos tecnológicos y consultoría especializada para el crecimiento sostenible de las empresas.

Comedor Institucional

"Donde cada almuerzo sabe a Hogar"